Kono Chem Co., Ltd. huwa wieħed mill-aqwa manifatturi u fornituri ta 'berberine hydrochloride633-65-8 fiċ-Ċina. Aħna nilqgħu bil-qalb li inti bl-ingrossa bl-ingrossa berberine hydrochloride633-65-8 għall-bejgħ hawn mill-fabbrika tagħna. Il-prodotti kimiċi kollha huma ta 'kwalità għolja u prezz kompetittiv.
1. Introduzzjoni
Berberine Hydrochloride, bin-numru CAS 633-65{-8 u l-formula molekulari C₂₀H₁₈ClNO₄, huwa alkaloid isoquinoline naturali estratt primarjament minn pjanti tal-familji Berberidaceae, Ranunculaceae, u Papaveraceae (eż., Copellotis chinendronsis). Jidher bħala trab kristallin isfar, li jinħall fl-ilma u fl-etanol, u huwa disponibbli b'mod wiesa 'f'speċifikazzjonijiet ta' grad tal-ikel u ta 'grad farmaċewtiku b'purità tipika ta' Akbar minn jew ugwali għal 98%.
Bħala kompost bijoattiv klassiku, huwa-magħruf sew għall-proprjetajiet antibatteriċi u anti-infjammatorji qawwija tiegħu, partikolarment effettiv kontra firxa ta' batterji gram-pożittivi u gram-negattivi (bħal Escherichia coli u Staphylococcus aureus). Klinikament, huwa komunement użat biex jikkura infezzjonijiet batteriċi intestinali, itaffi sintomi bħal dijarea u uġigħ addominali. Barra minn hekk, riċerka reċenti wriet il-potenzjal tagħha fir-regolazzjoni tal-glukożju fid-demm u t-titjib tar-reżistenza għall-insulina, u tespandi l-prospetti ta 'applikazzjoni tagħha fit-trattament awżiljarju tad-dijabete tat-tip 2. Minħabba s-sigurtà u l-effikaċja tiegħu, huwa utilizzat b'mod estensiv fil-farmaċewtiċi, ikel funzjonali, u drogi veterinarji.

2. Funzjoni
Antibatteriċi & Anti{0}}infjammatorji: Inibixxi t-tkabbir ta’ diversi patoġeni (eż.E. coli, S. aureus) u jnaqqas l-infjammazzjoni, tittratta b'mod effettiv enterite batterika u dijarea.
Regolament tal-Glukożju: Ittejjeb is-sensittività għall-insulina u tnaqqas il-livelli tal-glukożju fid-demm, u tgħin fil-ġestjoni tad-dijabete tat-tip 2.
Saħħa Gastrointestinali: Ittaffi s-sintomi tas-sindromu tal-musrana irritabbli u jippromwovi l-bilanċ tal-flora tal-musrana.
Effett li jbaxxi l-{0}}lipidi: Tnaqqas il-livelli tal-kolesterol u tat-trigliċeridi, li jappoġġja s-saħħa kardjovaskulari.
Fejqan tal-feriti: Tħaffef it-tiswija tat-tessuti meta tiġi applikata topikament għal infezzjonijiet tal-ġilda jew ulċeri.

3. Applikazzjoni
Farmaċewtiċi: Tittratta dijarea batterika, enterite, u infezzjonijiet tal-ġilda (eż., akne, ulċeri); użat bħala aġġuvant għad-dijabete tat-tip 2 biex jirregola l-glukożju fid-demm.
Ikel Funzjonali: Miżjud ma 'supplimenti għat-tnaqqis tal-kolesterol u t-titjib tas-saħħa tal-imsaren.
Mediċina Veterinarja: Jikkontrolla l-infezzjonijiet batteriċi fil-bhejjem u t-tjur, ittejjeb l-effiċjenza tal-għalf.
Kożmetiċi: Fformulat fi prodotti għall-kura tal-ġilda għall-effetti antibatteriċi u anti{0}}infjammatorji tiegħu fuq l-akne u l-ġilda sensittiva.

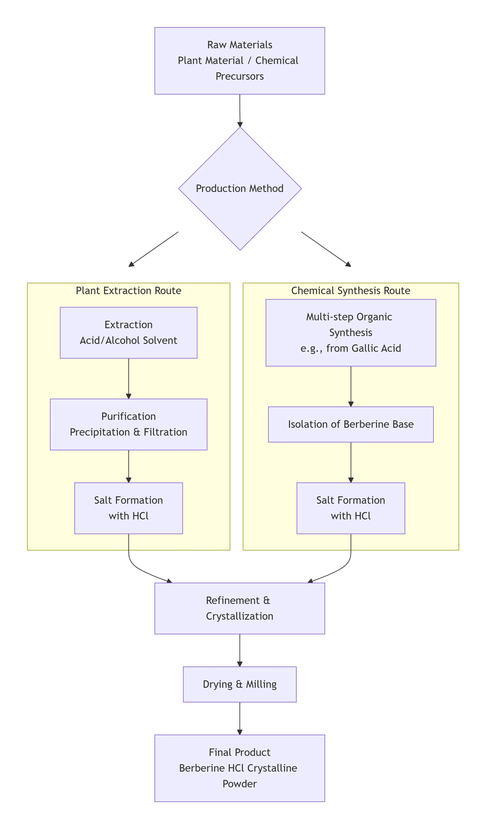
4.Flow Chart

5. Standard ta 'kwalità
| Oġġetti | Speċifikazzjonijiet |
|---|---|
| Dehra | Trab kristallin isfar |
| Assaġġ | 98.0~102.0 % |
| Residwu mat-Tqabbid | Inqas minn jew ugwali għal 0.1 % |
| Telf fuq tnixxif | Inqas minn jew ugwali għal 1.0 % |
| Metall Tqil | Inqas minn jew ugwali għal 10 ppm |
| Sustanzi Relatati | Inqas minn jew ugwali għal 0.5 % (impurità waħda), Inqas minn jew ugwali għal 1.0 % (impuritajiet totali) |
| pH (1% Soluzzjoni) | 3.0~4.5 |
| Arseniku | Inqas minn jew ugwali għal 2 ppm |
| Kontroll Mikrobijoloġiku | Tissodisfa r-rekwiżiti tal-farmakopea (eż., għadd totali ta' mikrobi aerobiċi Inqas minn jew ugwali għal 1000 CFU/g, ħmira u moffa Inqas minn jew ugwali għal 100 CFU/g, assenza ta' E. coli) |
6. Metodu ta 'Analiżi
-Kromatografija Likwida ta' Prestazzjoni Għolja (HPLC): L-aktar metodu użat komunement għall-analiżi kwantitattiva. Jissepara berberine hydrochloride minn impuritajiet permezz ta 'kolonna kromatografika u jiskoprih b'ditekter UV, li jippermetti determinazzjoni preċiża tal-purità u l-kontenut tiegħu.
Ultravjola-Spettrofotometrija Viżibbli (UV-Vis): Ibbażat fuq il-quċċata karatteristika ta 'assorbiment ta' berberine hydrochloride fir-reġjun ultravjola, dan il-metodu jintuża għal identifikazzjoni kwalitattiva rapida u analiżi kwantitattiva preliminari, li fiha tħaddim sempliċi u effiċjenza għolja.
Kromatografija ta'-saff irqiq (TLC): Metodu kwalitattiv klassiku. Tqabbel il-valur Rf tal-kampjun ma' dak tas-sustanza ta' referenza wara li tiżviluppa fuq pjanċa ta' saff-rqiq, li tintuża ħafna għall-identifikazzjoni tal-berberine hydrochloride f'materja prima u preparazzjonijiet.
Elettroforeżi Kapillari (CE): Jissepara l-komponenti bbażati fuq differenzi fil-mobilità elettroforetika. Huwa adattat għall-analiżi tal-berberine hydrochloride f'matriċi kumplessi (eż. kampjuni bijoloġiċi, supplimenti tal-ikel) minħabba r-riżoluzzjoni għolja u l-konsum baxx tal-kampjuni.
7.Spettru ta 'Referenza

8.Stabbiltà u Sigurtà
Stabbiltà:
Stabbli taħt kondizzjonijiet xierqa (temperatura tal-kamra). Skeda ta' Data ta' Stabbiltà hija disponibbli fuq talba tiegħek.
Sigurtà:
Skont l-istudju, huwa sigur għall-konsum.
9.Kummenti tal-Klijent
Għandna ħwienet fuq Alibaba, Chemicalbook u LookChem, permezz ta 'prodotti ta' kwalità għolja u servizzi mhux riżervati, ksibna ħafna kummenti favorevoli.

10.Iċ-Ċertifikat tagħna
Matul is-snin, konna impenjati għall-ottimizzazzjoni tal-manifattura tal-prodott u l-istabbiliment tas-sistema ta 'kwalità. Waqqafna s-sistema ta 'ġestjoni tal-kwalità u ksibna ċ-ċertifikat tagħha.

11.Il-klijenti tagħna
Stabbilijna relazzjoni ta’ negozju ma’ Abbott, Unilever, Shiseido, KANS u SIMM, eċċ.

12.Wirjiet
Aħna ta 'spiss nattendu wirjiet internazzjonali, inklużi CPhI, FIC, API, Vitafoods, SupplesideWest.

It-tags Popolari: berberine hydrochloride633-65-8, iċ-Ċina berberine hydrochloride633-65-8 manifatturi, fornituri, fabbrika















